ISO 12006-2: 2015 là tiêu chuẩn quốc tế được xây dựng nhằm cung cấp nguyên tắc phân loại thông tin cho các công trình xây dựng. Tiêu chuẩn này không chỉ hỗ trợ quản lý dữ liệu BIM mà còn là nền tảng để các quốc gia xây dựng hệ thống phân loại dữ liệu riêng phù hợp với thực tiễn ngành AEC.

ISO 12006 là gì?

ISO 12006 - 2:2015 là gì?

ISO 12006 – 2:2015 là gì?

Bất cứ ngành AEC của quốc gia nào cũng phải có hệ thống phân loại. Căn cứ vào các hệ thống phân loại của các quốc gia tiên tiến mà ISO 12006-2:2007 được ban hành để trở thành chuẩn mực chung khi phân loại.

Nhưng khi áp dụng BIM, đã có một phiên bản nữa của phiên bản đầu tiên là ISO 12006- 2:2015 với mục đích là phục vụ phân loại theo hướng áp dụng BIM. Nó đóng vai trò cực kỳ quan trọng trong việc quản lý thông tin như mục đích của bộ ISO 19650. Vì vậy, phân tích để hiểu thấu đáo tiêu chuẩn này là một yêu cầu bắt buộc mang tính nền móng khi thực hiện BIM.

ISO 12006-2:2015 có tên là:

  • Tiếng Anh: Building construction – Organization of information about construction works Part 2: Framework for classification
  • Chuyển ngữ tiếng Việt: Xây dựng công trình – Tổ chức thông tin về các công việc xây dựng Phần 2: Khung phân loại

Mục đích:

Cung cấp một khung phân loại thông tin cho các công trình xây dựng, giúp tổ chức và quản lý dữ liệu một cách có hệ thống và nhất quán trong ngành xây dựng, đặc biệt liên quan đến BIM.

Nguyên lý cơ bản của phân loại dữ liệu trong xây dựng

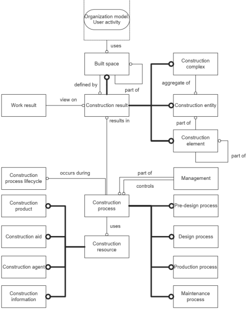
Hình dưới đây sẽ cho thấy nguyên tắc tổ chức thông tin cho một dự án xây dựng để quản lý chúng kể từ khi có ý tưởng cho đến khi tháo dỡ (toàn bộ vòng đời công trình).

Các lớp và mối quan hệ tổng quát giữa chúng - Nguồn ISO 12006-2:2015

Các lớp và mối quan hệ tổng quát giữa chúng – Nguồn ISO 12006-2:2015

Giải thích:

Xác nhận các mối liên hệ giữa các nội dung cần phân loại (các ô chữ nhật) trong ngành AEC:

  • Để các hoạt động của con người (user activity) có thể xảy ra, cần tạo lập các không gian
  • 5. Phản ánh nguyên tắc “Form follows function” – Hình thức theo chức năng“ của Louis Henry Sullivan (1856–1924) “cha đẻ” của chủ nghĩa hiện đại Hoa Kỳ
  • Các không gian được xây dựng (built space) là kết quả xây dựng (construction result). Kết quả này gồm:
    • Tổ hợp công trình
    • Hạng mục
    • Thành tố xây dựng
  • Muốn có kết quả xây dựng (construction result) phải:
    • Trải qua một tiến trình xây dựng (construction process), bao gồm
      • Tiền thiết kế
      • Thiết kế
      • Thi công
      • Bảo trì
    • Sử dụng các tài nguyên (construction resourse) của ngành xây dựng
      • Sản phẩm
      • Công cụ
      • Tác nhân
      • Thông tin xây dựng, có thể là đầu vào hoặc kết quả tùy thuộc vào vai trò trong quy trình

Hai loại quan hệ phân loại trong ISO 12006-2

Để hiểu rõ hơn lý do nét mỏng và nét dày thể hiện các các loại quan hệ như dưới đây:

Quan hệ loại (Type-of Relation)

Định nghĩa: Mối quan hệ giữa hai khái niệm, trong đó khái niệm này bao gồm toàn bộ ý nghĩa của khái niệm kia, cộng thêm ít nhất một đặc điểm phân biệt cụ thể. Còn gọi là quan hệ chung (generic relation).

Trong hình trên, mối quan hệ này được thể hiện bằng nét dày. Phân loại theo quan hệ này nhằm phân biệt các đối tượng trong một tập hợp dựa trên các thuộc tính quan tâm.

Lớp (class) được định nghĩa bởi các thuộc tính đại diện cho đặc điểm này.

  • Đầu tiên, xác định các thuộc tính chung của toàn bộ tập hợp, tạo ra lớp tổng quát nhất.
  • Sau đó, lớp tổng quát được chia nhỏ thành các lớp chuyên biệt hơn qua nhiều bước, dựa trên sự khác biệt trong thuộc tính.
  • Kết quả là các lớp từ tổng quát đến chuyên biệt, được sắp xếp theo cấp độ dựa trên quan hệ loại (type-of), trong đó lớp cụ thể là một loại của lớp tổng quát hơn. Các đối tượng được phân loại là thành viên của các lớp này.

Ví dụ:

Trong dự án xây dựng, tập hợp “công trình” được phân loại:

  • Lớp tổng quát: “Công trình xây dựng” (thuộc tính chung: phục vụ mục đích sử dụng).
  • Chia nhỏ: Dựa trên thuộc tính “mục đích”, tạo các lớp chuyên biệt như “Nhà ở”, “Văn phòng”.
  • Quan hệ loại: “Nhà ở” là một loại của “Công trình xây dựng”.
  • Thành viên: Một ngôi nhà cụ thể thuộc lớp “Nhà ở”.

Quan hệ bộ phận (Part-of Relation)

Định nghĩa: Mối quan hệ giữa hai đối tượng xây dựng, trong đó một đối tượng là toàn bộ và đối tượng kia là một phần của toàn bộ đó.Còn gọi là quan hệ bộ phận – toàn thể, toàn thể – bộ phận, hoặc quan hệ phân chia. Trong hình trên, mối quan hệ này được thể hiện bằng nét mỏng.

Để hiểu rõ quan hệ này cần phải theo dõi theo trình tự sau:

  • Khái niệm hệ thống: Hệ thống được hiểu rộng, không giới hạn trong một lĩnh vực cụ thể, và mọi đối tượng đều có thể xem là hệ thống.
  • Cách tiếp cận hệ thống:
    • Cho phép nhà thiết kế quản lý tổng thể (wholes) thay vì chỉ các phần riêng lẻ.
    • Xác định các hệ thống liên quan và mối quan hệ giữa chúng (như đầu vào/đầu ra với môi trường) để đảm bảo hoạt động đúng.
  • Cấu trúc thành phần (Part-of):
    • Hệ thống có thể được chia thành các hệ thống con qua nhiều cấp độ, sử dụng quan hệ bộ phận (part-of) để xử lý thông tin phức tạp thành các phần nhỏ hơn, giúp dễ hiểu, thiết lập và điều chỉnh.
    • Một hệ thống tổng gồm các hệ thống con rồi hệ thống cháu để hoàn thành nhiệm vụ mà không hệ thống đơn lẻ nào thực hiện được.
    • Một đối tượng là phần nếu khi thêm hoặc bớt, tổng thể vẫn giữ nguyên bản chất (ví dụ: thêm/bớt viên gạch, tường vẫn là hệ thống tường).
  • Các khía cạnh của quan hệ bộ phận – tổng thể:
    • Chức năng: Chức năng của phần là nền tảng cho chức năng tổng thể (ví dụ: cửa sổ trong hệ thống tường).
    • Không gian: Phần nằm trong phạm vi không gian của tổng thể (ví dụ: phòng trong tòa nhà).
    • Lắp ráp: Phần tồn tại trước tổng thể (ví dụ: gạch tồn tại trước khi xây tường).
    • Nguyên tắc cấu trúc: Phụ thuộc vào giai đoạn vòng đời (thiết kế, thi công, vận hành), các khía cạnh khác nhau (chức năng, không gian, lắp ráp) được áp dụng để tổ chức hệ thống.

Đề nghị của ISO 12006-2:2015

Để thống nhất trên toàn thế giới, mục đích của hệ thống phân loại của mỗi quốc gia được khuyến nghị áp dụng hai nguyên tắc sau:

  • Các lớp (class) được chia thành các lớp con (subclass) theo nguyên tắc chuyên biệt hóa, tạo ra bảng phân loại. Nếu cần áp dụng một nguyên tắc chuyên biệt hóa thứ hai cho một lớp cụ thể, có thể tạo một cấu trúc phân loại riêng.
  • Một đối tượng chỉ thuộc một lớp duy nhất trong một bảng phân loại. Ví dụ: Một đối tượng được xếp là “hạng mục xây dựng” thì không thể đồng thời là “phức hợp xây dựng”.

Có thể thấy rằng ISO 12006-2:2015 đóng vai trò nền tảng trong việc xây dựng hệ thống phân loại dữ liệu cho ngành xây dựng và môi trường BIM. Nhờ khung phân loại rõ ràng, các tổ chức trong ngành AEC có thể tổ chức, quản lý và trao đổi thông tin công trình một cách khoa học, đảm bảo tính nhất quán của dữ liệu trong toàn bộ vòng đời dự án từ thiết kế, thi công đến vận hành.

Nếu doanh nghiệp của bạn đang tìm hiểu về tiêu chuẩn BIM, hệ thống phân loại dữ liệu hoặc lộ trình triển khai BIM theo chuẩn quốc tế, hãy liên hệ với BIM Center để được tư vấn cụ thể.